当前位置: 首页 > 投天下资讯 > 超50个国家和地区对中国船舶、货物、空运、人员入境管制措施!

超50个国家和地区对中国船舶、货物、空运、人员入境管制措施!

来自:南京羊毛市场       时间:2020-02-18 09:12:25       分享至:

今天为大家整理了疫情期间,最新50个国家对中国船舶入港检疫及管制、货物进出口限制口岸政策、航空铁路停运情况,供各位外贸、货代们参考。

 

50个国家或地区

对中国船舶实施入港检疫及管制


图片关键词

图片关键词


各国家/地区进出口货物措施


目前,多数国家以世界卫生组织建议为指导,未对我国采取针对货物的管制措施,但仍有部分国家和地区采取了一系列针对货物的管制措施。具体措施如下:


图片关键词


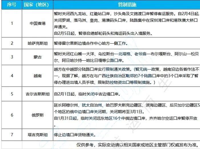
各国家/地区口岸情况


截至发稿时间,共有7个国家和地区暂时关闭或限制通关口岸,具体措施如下:


图片关键词

 

各国家/地区空运、铁运情况


共计45个国家和地区暂停或部分暂停与我国间空运、海运、公路、铁路的客运和货运。具体措施如下:


图片关键词

各国家/地区入境管制措施


截至2月16日,共计133个国家和地区对我国采取入境管制措施,具体如下:


图片关键词

图片关键词


《南京羊毛市场信息》版权及免责声明
1、凡本网注明“来源:南京羊毛市场信息”的所有作品,版权均属于南京羊毛市场有限公司。未经本公司具体书面授权的情况下,任何单位及个人不得擅自使用,转载、摘编或以电子形式或其他形式使用。违反上述声明者,本网将依法追究其相关法律责任。
2、南京羊毛市场有限公司高度重视知识产权保护并遵守中国各项知识产权法律、法规和具有约束力的规范性文件,尊重著作权人的合法权益。当权利人发现本网站用户上传的内容侵犯其合法权益时,权利人应事先向发出书面权利通知,我们将根据中国法律法规的有关规定采取措施移除相关内容。
3、如因作品内容、版权和其他问题需要同本公司联系的,请在10日内进行,联系方式:025-83163961