当前位置: 首页 > 投天下资讯 > 2021上半场:万物暴涨;下半场:万沫破裂?

2021上半场:万物暴涨;下半场:万沫破裂?

来自:南京羊毛市场       时间:2021-01-25 09:09:09       分享至:
2021年的开局太好:美股大涨,原油大涨,港股大涨,A股大涨,房价大涨,非美货币大涨……当然,还有比特币更是大涨而特涨。


拜登狂撒1.9万亿美元

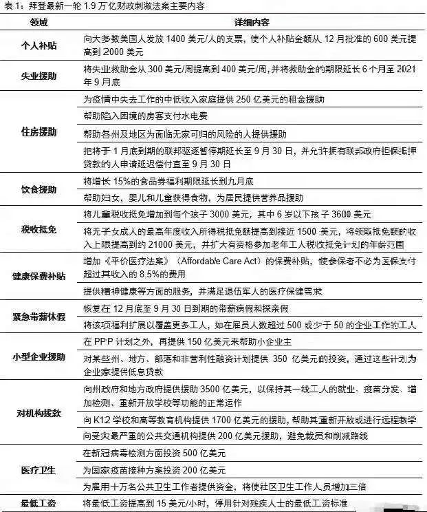
拜登在当地时间1月14日晚公布了一项刺激法案,总规模达到1.9万亿美元。这个法案名为“美国营救计划”,拜登希望给美国家庭和企业提供额外的财政支持,直到新冠疫苗在美国普及。

整个计划以稳定经济、恢复发展为核心目的,具体包括:

向大部分符合条件的美国公民每人直接发放1400美元,连同特朗普在去年12月公布的600美元一起,发放到每个美国公民手上的救济总金额将达到2000美元。

除此之外,这份刺激计划还将最低工资从每小时7.25美元提高到15美元;将失业救济金从每周300美元提高到400美元、期限延长至9月底;将未付房租或房贷面临驱逐、丧失抵押品赎回权的暂停期延长至9月底;给州和地方政府3500亿美元补助,给幼儿园、中小学以及大学1700亿美元补助;500亿美元将用于新冠病毒检测,200亿美元用于全国新冠疫苗接种。

值得一提的是,这只是拜登团队公布的第一项刺激计划,另一项经济刺激计划将在2月公布,将着眼于改善基础设施、对抗气候变化、推动种族平等长期目标。

图片关键词

这个方案最大的特点,就是简单粗暴:疯狂撒钱!

这么做理由,拜登早就想好了:

“美国的健康正处于危险之中,没有时间再等了,我们必须行动,现在就行动。”

大通胀时代即将到来

拜登上台后,要执行的不仅仅有总额为3万亿美元的大基建计划,还有特朗普提出的迁移制造业企业回流计划以及更为花钱的大福利计划。

如果说大基建和迁移企业回流,好歹还能促进经济发展收回投资的话,那么下面的这两个计划根本就是白花钱没收益:

一是扩大美国的护理和教育就业人群,提高儿童以及老年人看护人员的工资与福利。

二是扩大种族权益。拜登计划扩大经济适用房建设,向非裔、拉丁裔以及原住民的企业扩大投资,并推进警务和刑事司法改革,提升上述人群的受教育机会。

通货膨胀的危害具体表现在:

资产价格的飞速上涨,这一点我们已经感受到了,一月份以来我国不少地方的房价已经开始大涨;

劳动报酬率进一步下降,目前拼多多的两位员工死亡,已经引发了对不节制加班的声讨,而劳动报酬率又将在通膨的背景下进一步下降,这并不是一两家公司不讲良知的事;

投资会更加盲目,汹涌而入的输入性通膨在2015年上演过一次,那一次投资市场的情况已经到了拿个ppt就能要到投资的地步。

大通胀时代的老百姓,生活会更加艰难,而货币之水退潮后留下的则是一地鸡毛和一堆债务,留给后人解决。

美国疯狂大放水,钱会流向哪?

图片关键词

美帝的企业和居民收入

西方国家的央行印钞发给企业和民众。

过去的2020年,各国政府和央行,最值得夸耀的,当然是印钞。

从2020年3月份迄今的印钞量,如果按照名义价值计算,抵得过2008年之前5000年文明史所有的印钞量相加。

特别是美国,虽然受疫情影响,无数人失业,还有乱哄哄的政治闹剧,但美帝的企业收入和居民收入却创历史新高。
 
2020年,美联储狂印了3.2万亿美元,美国政府利用这些印出来的钱,对居民和企业转移支付了大约2.2万亿美元
  
有了政府的转移支付,西方的企业和居民,当然就能买买买,于是,与美帝居民收入和储蓄的迅速上涨相对应。

从2020年12月中旬到现在,比特币从1.8万美元暴涨至4.2万美元——现在的比特币,随便一天的涨跌幅,甚至抵得过2020年3月份的比特币价格本身。
 
总结:

可以预见的是,今年一季度,我们将很快感受到一波汹涌的涨价潮,不只是单单食品涨价了,我们日常生活有关的衣食住行都会涨价了
 
但是,还有一样几乎不会涨,那就我们老百姓的工资...

2021年,国内物价上涨是必然的,这种上涨有利于生产制造型的企业,更有利于金融业,可对于工资水平不怎么涨的普通老百姓来说,这会让本就已经十分艰难的日子,难上加难。

还有一个坏消息,那就是明年全球通胀几乎无可避免。

2021年的上半年,可能就是信用货币超级泡沫最膨胀、最灿烂的部分;

2021年的下半年,则有可能是信用泡沫被吹大到极致的破裂之时。

当信用货币的泡沫破裂之后,可能才是经济世纪大萧条的开始。



《南京羊毛市场信息》版权及免责声明
1、凡本网注明“来源:南京羊毛市场信息”的所有作品,版权均属于南京羊毛市场有限公司。未经本公司具体书面授权的情况下,任何单位及个人不得擅自使用,转载、摘编或以电子形式或其他形式使用。违反上述声明者,本网将依法追究其相关法律责任。
2、南京羊毛市场有限公司高度重视知识产权保护并遵守中国各项知识产权法律、法规和具有约束力的规范性文件,尊重著作权人的合法权益。当权利人发现本网站用户上传的内容侵犯其合法权益时,权利人应事先向发出书面权利通知,我们将根据中国法律法规的有关规定采取措施移除相关内容。
3、如因作品内容、版权和其他问题需要同本公司联系的,请在10日内进行,联系方式:025-83163961